-
近日,北京理工大学前沿交叉学科研究院黄渊余研究员团队在Signal T...
-
近日,北理工化学与化工学院马嘉璧副教授团队通过质谱实验和高精度量子化学...
-
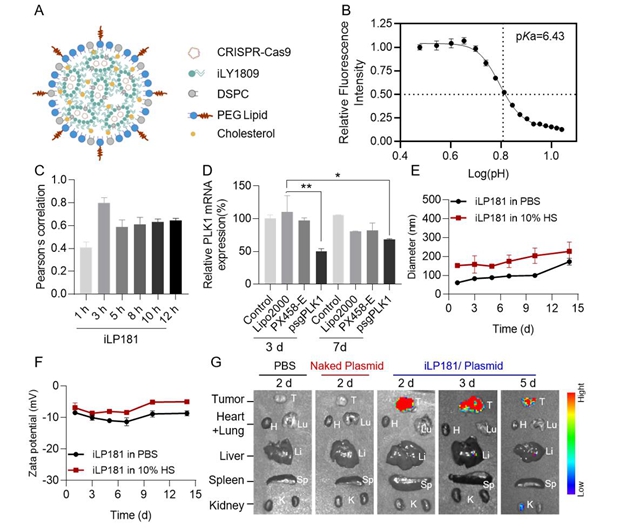
近日,北京理工大学前沿交叉科学研究院黄渊余课题组在可离子化脂质介导CR...
-
日前,北京理工大学机械与车辆学院赵杰亮副教授团队与清华大学阎绍泽教授合...
-
近日,北京理工大学外国语学院叶云屏教授关于科学话语再建构的原创研究成果...
-
近日,北京理工大学前沿交叉科学研究院与化学与化工学院杨小会教授课题组与...
-
近日,北京理工大学化学与化工学院博士生徐李昊以第一作者身份在国际顶级期...
-
近日,北京理工大学许廷发教授科研团队在傅里叶叠层显微成像像差校正方面取...
-
日前,北京理工大学前沿交叉科学研究院李鹏飞特别副研究员与化学化工学院王...
-
日前,北京理工大学物理学院院长姚裕贵团队孙林锋教授与韩国高等科学技术研...
-
近日,北京理工大学化学与化工学院博士生高畅以第一作者身份在Nature...
-
医工融合研究院的生物医用新材料PI团队张加涛教授设计合成了半导体掺杂以...
-
日前,北京理工大学数学与统计学院刘跟前教授在线发表于国际权威数学期刊《...
-
日前,北京理工大学数学与统计学院李庆娜副教授及其研究生赵平凡与合作者在...
-
日前,北京理工大学数学与统计学院刘子辉副教授和其研究生魏瑶在码的相对广...
-
5月6日, Nature Catalysis期刊发表了题为"Match...
-
日前,北京理工大学电动车辆国家工程实验室孙逢春院士、王震坡教授团队与美...
-
随着社会的快速发展,具有两用功能的防伪和保密技术受到越来越多的关注,持...
-
近日,北理工化学与化工学院马嘉璧副教授团队通过质谱实验、阴离子光电子...
-
日前,北京理工大学物理学院张向东教授课题组和信息与电子学院孙厚军教授课...
-
日前,北京理工大学物理学院吴汉春、王志、江兆潭教授研究团队,与高雄科技...