北理工学子在第十二届“挑战杯”竞赛获5金3银,以总分第二名捧得“优胜杯”
发布日期:2020-12-11 供稿:双创中心 孟玲羽 摄影:双创中心
编辑:甘振坤 审核:刘渊、车辉泉 阅读次数:
12月9日,第十二届“挑战杯”中国大学生创业计划竞赛闭幕会在东北林业大学举行,北理工学子在全国决赛中获得5个金奖、3个银奖,以团体总分全国第二名的历史最好成绩捧起“优胜杯”,创造新记录。

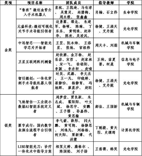
第十二届“挑战杯”中国大学生创业计划竞赛由共青团中央、教育部、中国科协、全国学联、黑龙江省人民政府主办,由东北林业大学和共青团黑龙江省委承办,充分发挥互联网扁平化动员优势,以线上为主的形式举办全国决赛,超过680万人次在线参与8项活动。大赛共吸引了包括港澳在内的全国2786所学校的17.9万个项目报名参加,1439个参赛作品入围全国决赛,432个参赛作品入围全国决赛终审答辩。北京理工大学共8个项目进入全国决赛终审答辩,入围数量并列全国第一。其中,机械与车辆学院《中远智芯——智能光学芯片开拓者》、光电学院《元盛科技:微创可视化关节手术导航系统》和《智引微创:一体化穿刺手术导航机器人领航者》、信息与电子学院《卫星互联网阵列测量》、生命学院《“鲁班”血管介入手术机器人》5个项目获得金奖。
至此,今年最重要的两项全国性大学生双创赛事——第六届中国国际“互联网+”大学生创新创业大赛和第十二届“挑战杯”中国大学生创业计划竞赛已经结束,我校在两项赛事全国决赛中共获得15个金奖、8个银奖,是获奖数量最多、综合成绩最好的高校。

北理工学子在“互联网+”“挑战杯”等顶级双创赛事中不断夺冠夺杯夺金,是学校高水平人才培养和科技创新的集中体现。北理工坚持“价值塑造、知识养成、实践能力”三位一体的人才培养模式,依托雄厚的科研实力和学科优势,推动“大科研”与创新创业教育深度融合。把创新创业教育作为“三全育人”综合改革试验田,在专业设计、课程体系、平台支撑、双创导师、机制保障等方面提升质量,打造以意识、能力、精神、文化、体系为内涵的创新创业教育新范式。把创新创业教育融入德智体美劳全面发展的立德树人“大平台”,为实现“两个一百年”奋斗目标和中华民族伟大复兴的中国梦源源不断培养领军领导人才,不断书写建设中国特色世界一流大学的精彩篇章。
附获奖项目(按项目编号排序):
