北理工课题组在氨基酸高产菌株的筛选策略方面取得重要进展


近日,北京理工大学霍毅欣教授团队在氨基酸高产菌株的筛选策略方面取得重要进展。相关成果以“A tRNA Modification-based strategy for Identifying amiNo acid Overproducers (AMINO)”为题,在顶级期刊《Metabolic Engineering》(影响因子:8.829)上发表(doi.org/10.1016/j.ymben.2023.04.012)。该工作以北京理工大学为第一通讯单位,霍毅欣教授和马晓焉特别副研究员为共同通讯作者,已出站博士后郭昊及王宁博士为共同第一作者。

氨基酸已被广泛应用于食品、动物饲料、制药和化妆品行业。到2026年,全球氨基酸市场价值预计将达到296亿美元,复合年增长率(CAGR)为6-8%。微生物发酵是氨基酸生产的主要方法,占全球氨基酸产量的80%。而发酵的关键是获得高性能的发酵菌株。目前,氨基酸高产菌株的选育主要依靠构建突变库和后续筛选,突变库的建立方法已经较为成熟,而筛选策略往往决定了是否可以获得理想的氨基酸高产菌株。

图1 氨基酸的生产现状及AMINO策略的示意图

本团队长期从事氨基酸及其衍生物的生物合成及高产菌株筛选策略的研究,2018年,以“Utilization of rare codon-rich markers for screening amino acid overproducers”为题,在顶级期刊《Nature Communications》(影响因子:17.694)上发表(https://www.nature.com/articles/s41467-018-05830-0/)。该工作首次提出了一种基于稀有密码子的新型氨基酸高产菌株筛选策略。这种策略使用稀有密码子抑制标记基因的翻译,高产目标氨基酸的菌株可以更加高效地表达富含稀有密码子的标记基因,从而产生可被选择的表型。这种策略适用于10种标准氨基酸和各种工业宿主的高产菌株筛选,其可操作性和普适性得到了极大的提升。

图2 基于稀有密码子的氨基酸高产菌株筛选策略的原理

为了进一步拓展基于翻译过程的氨基酸高产菌株筛选策略,将其推广至全部20种标准氨基酸甚至非蛋白质氨基酸的高产菌株筛选,本团队此次提出了一种基于人造tRNACUA的氨基酸高产菌株筛选策略(AMINO)。

氨酰化是一种两步多底物反应,其速率不仅取决于两种主要底物tRNA和氨基酸的浓度,还取决于它们各自与氨酰化合酶(aaRS)的亲和力。抑制这些因素中的任何一个都会破坏氨酰化过程,而促进其他因素应该可以补偿这种负面影响。基于这一原理,可以根据目标氨基酸,使用与aaRS或aaRS-aa亲和力降低的tRNA,筛选目标氨基酸的高产菌株。其中,改造tRNA的反密码子是一种通用且简便的降低其与aaRS亲和力的方法。而在所有64个密码子中,琥珀密码子UAG通常不编码氨基酸,将tRNA的反密码子更改为UAG互补三联体(CUA)提供了一种通用的解决方案,既可以降低tRNA与同源aaRS的亲和力,又可以防止干扰其他氨基酸的正常翻译。

图3 基于人造tRNACUA的筛选策略用于标准氨基酸高产菌株的筛选

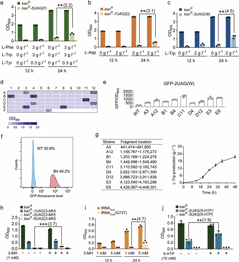
基于上述原理,本团队提出了一种基于人造tRNACUA的氨基酸高产菌株筛选策略。作为概念验证,通过基于生长和/或荧光激活细胞分选(FACS)的筛选,分别从大肠杆菌和谷氨酸棒状杆菌的随机突变库中筛选出L-色氨酸、L-苯丙氨酸和L-天冬氨酸等五种氨基酸的高产菌株,并构建了L-半胱氨酸,L-赖氨酸,L-甘氨酸和L-谷氨酸以及两种非蛋白质氨基酸(5-羟基色氨酸和3-甲基-组氨酸)的选择系统。为了进一步降低筛选标记的设计难度和提高本策略的通用性,在氯霉素抗性基因 cm 的5′末端添加了一段富含UAG的Tag序列,建立了一种改进的筛选标记。这种标记基因可以适用于对所有氨基酸高产菌株的筛选,并且可以通过简单的PCR法改变UAG的数量,来调节筛选强度的大小。随后,还证明了该策略可以被推广至大肠杆菌MG1655,XL10-gold,C321.∆A和谷氨酸棒状杆菌。

图4 基于人造tRNACUA的筛选策略用于非蛋白质氨基酸高产菌株的筛选

最后,本文对筛选出的色氨酸高产菌株进行了转录组测序和分析,通过差异基因表达分析鉴定了 41 个参与芳香族氨基酸生物合成、糖酵解途径 (EMP) 和磷酸戊糖途径(PP)的基因。结果表明,通过增强 L-色氨酸生物合成途径以及抑制竞争和降解途径来调节辅因子和代谢流重定向有利于L-色氨酸的生产,这些分析可能有助于重构氨基酸高产菌株,突破现有菌株的生产天花板。

图5 通用型氨基酸高产菌株筛选标记

总之,这项工作为氨基酸高产菌株的高通量筛选提供了一种通用、便捷且无毒的策略,极大地提升了氨基酸高产菌株筛选策略的可操作性,普适性和通量。仅需引入改造后的tRNA和筛选标记基因,即可实现对20种天然氨基酸、各种非蛋白质氨基酸、用于氨基酸生物合成的高效酶和生物元件以及氨基酸衍生物的高产菌株筛选。该策略背后的机制可能会为构建用于参与其他双底物反应的底物高产菌株提供新的思路。

此外,本团队还系统地总结了氨基酸高产菌株筛选领域的最新进展,相关成果以“Recent advances in screening amino acid overproducers”为题,在《Engineering Microbiology》期刊上发表(doi.org/10.1016/j.engmic.2022.100066),北京理工大学为第一通讯单位,博士研究生妥俊恺为第一作者。该工作全面回顾了基于营养缺陷型、基于生物传感器和最新的基于翻译过程的氨基酸高产菌株的筛选策略,详细讨论了这些策略的设计原则、应用范围、工作效率、筛选精度和普适性。

图6 常用的氨基酸高产菌株的筛选策略

该项工作得到了国家自然科学基金(Grant No. 32000059)、国家重点研发计划(Grant No. 2019YFA0906500和2019YFA0904104)和中央高校基本科研业务费专项资金的支持,也感谢北京理工大学生物与医学工程公共实验中心的支持。


分享到:

Baidu
map