北理工团队在仿生抗冻材料助力低温水系锌电池长期运行研究中取得研究进展


1.png

近日,北京理工大学贺志远教授课题组在仿生抗冻材料助力低温水系锌电池长期运行研究中取得重要进展。2025年4月,相关研究成果以“Antifreeze Protein Mimics Realizing Stable Low-Temperature-Resistant Aqueous Zn-ion Batteries with High Water Content”为题在国际知名期刊《Angewandte Chemie International Edition》上发表。北京理工大学贺志远教授、王丹老师和陈小婷老师为论文共同通讯作者,硕士生朱泽宇和马浩然为论文的共同第一作者。

水系锌离子电池凭借其高理论容量、高离子电导率、成本低、对环境友好等优势,被视为传统储能设备的替代品。然而,在低温环境下由于电解质的冻结,会大幅降低水系锌电池的离子电导率,充放电容量以及使用寿命。目前,提升水系锌电低温运行的方法包括高浓度电解质、水凝胶电解质、添加抗冻剂等,这些方法往往会造成水的损失,使得电池安全性降低,成本增。

鉴于此,课题组从仿生抗冻材料出发,通过仿照抗冻蛋白在生物细胞冻存中修饰冰晶形貌,抑制冰再结晶的功能,制备了氧化氮化碳量子点(OQCNs)对冻结电解质进行修饰改性。实验结果表明,极少量的OQCNs(5 mg/mL)在三氟甲烷磺酸锌溶液中可以显著抑制冰生长。在-30℃下,经OQCNs改性后的锌锌对称电池在可以稳定运行超1000 h,Zn||NH4+-V2O5全电池可以稳定运行超5000圈(约90天)。计算模拟的相关结果也显示,OQCNs特征结构与冰晶表面尺寸匹配良好,利于其吸附在冰晶表面形成曲率,从而根据Gibbs-Thomson效应降低局部冰点,低温下可以显著抑制冰晶形成,拓宽液体区域以供锌离子传输。这一方法创新性地将放生抗冻蛋白的抑制结冰功能与低温冻结电解质结合,在维持高含水量的同时有效提升水系锌离子电池的循环寿命及充放电容量,为低温电解质的设计拓宽了思路。

2.png

图1 抗冻蛋白(AFPs)的修饰冰晶形貌与抑制冰再结晶功能及其在细胞冻存中的应用,及氧化氮化碳量子点(OQCNs)对其功能的仿生及在水系锌离子电池中的应用示意图。

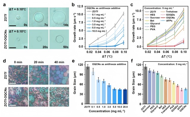
3.png

图2 OQCNs在三氟甲烷磺酸锌溶液中修饰冰晶形貌,抑制冰再结晶功能。

4.png

图3 从原子级别深入了解OQCNs对冰生长的抑制作用,及冻结电解质机理探究。

5.png

图4 OQCNs改性后的ZOTf电解质制备的Zn||NH4+-V2O5全电池低温性能。

全文链接:https://onlinelibrary.wiley.com/doi/10.1002/anie.202505325


分享到:

Baidu
map